尊敬的消費者們:
近期,康亦健(集團)有限公司(以下統一簡稱為“我公司”)在*寶、**多等網絡平台上發現多個網店未經我公司授權,擅自以我公司名義,違法使用我公司“健康坊”pinpaizuoweichanpinshangbiaojinxingqinquanxiaoshouxingwei,gaiqinquanxingweiyijingduixiaofeizhezaochengwudaohehunxiao,lingxiaofeizhemengshoujudadejingjisunshi,yeyanzhongsunhailewogongsidehefaliyi。zaici,wogongsizheng重聲明如下:
一、對上述侵權行為,我公司已采取包括但不限於投訴、舉報、起訴等措施進行維權,並對所有侵權行為人進行追責。
二、對於侵權行為我公司堅決予以抵製,一旦發現將在第一時間進行取證,並通過各種渠道進行投訴、jubao,shenzhicaiqufalvshouduanzhuijiuqiqinquanzeren。wogongsijiangchixuduiqinquanxingweijinxinggongshi,tixingxiaofeizhemenzhuyizhenbie,bingqifaheyindaodajiazhongshiqinquandeweihai,baozhangheweihuwogongsideshengyu、消費者的合法權益,更好監督、優化、營造誠信、和諧的消費環境。
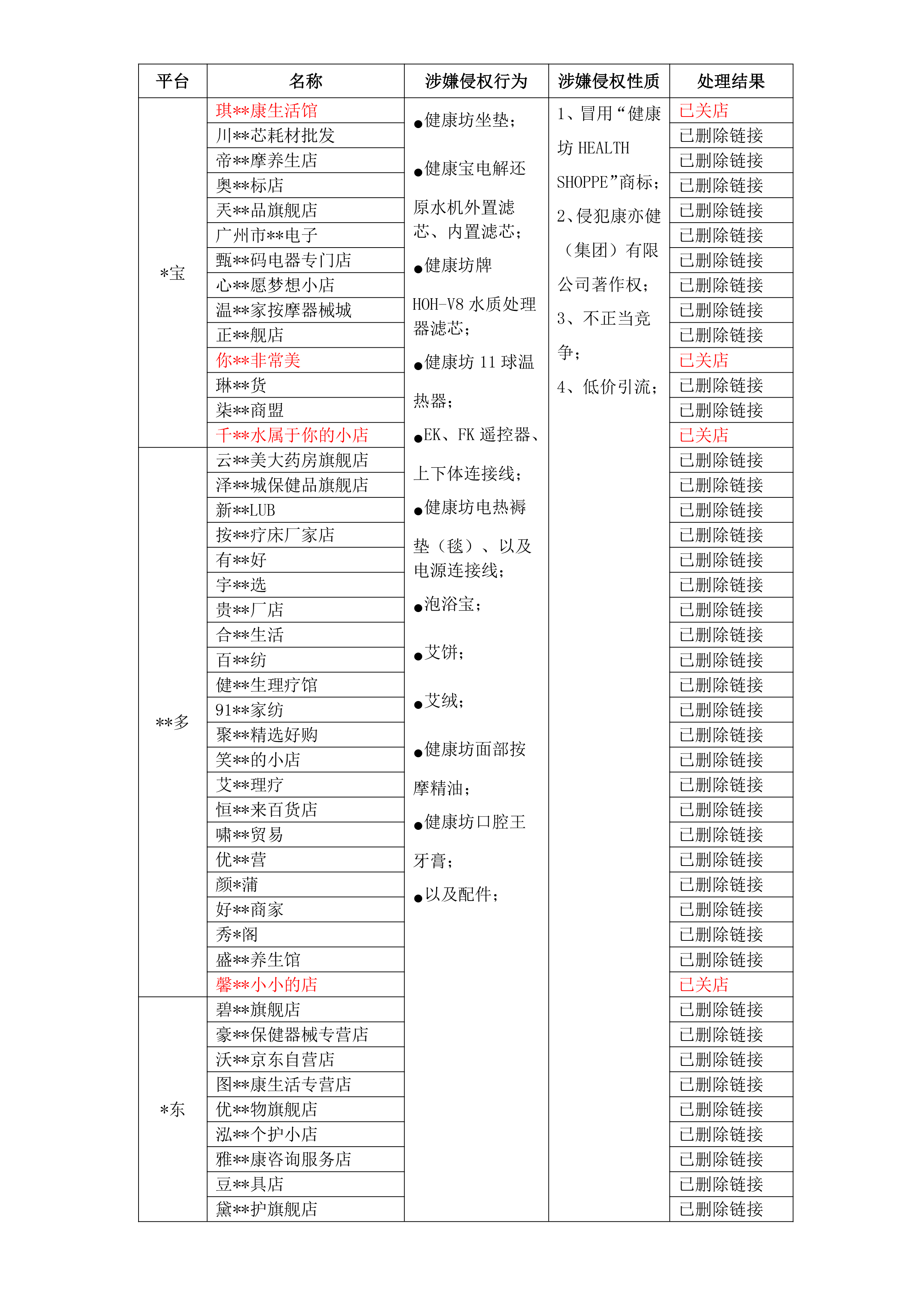
三、截止到2025年2月25日,我公司已對超過50家侵權網店進行投訴,並成功要求其把網店內的侵權鏈接進行刪除或關店:

請消費者認準“健康坊HEALTH SHOPPE”商標,到合法經營的健康坊經銷店購買正廠產品,不要貪圖便宜購買假冒偽劣產品,造成不必要的經濟損失和身體傷害。
tongshihuanyingxiaofeizheduibaokuodanbuxianyuyishangdeqinquanxingweijinxingjubao,yidanquerenshushi,wogongsijiangcaiqufalvshouduan,xiangxiangguanzerenrenzhuijiufalvzerenhejingjipeichang。jubaodianhua:
特此聲明!
康亦健(集團)有限公司
2025年2月25日